Интересная задачка про скорость, которая заставляет задуматься

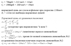
В видео показаны расчёты разницы торможения двух машин. Одна едет со скорость 70, другая 100. Результаты шокируют

Источник 

Метки: #Авто    #Видео    #Приколы    #скорости    #тормозной путь   

35 комментариев
Сначала новые | Сначала лучшие | Сначала старые
Авторизуйтесь или войдите через
Показать ещё ответов (из 2)
Войти Зарегистрироваться